Skip to content

125khz Rfid Reader Schematic

Rfid Card Reader Circuit Diagram

Mg125khz magic series 125 khz reader schematics schematic prints Rfid 125khz reader module 125khz rfid reader

Rfid Card Reader Circuit Diagram

Rfid reader 125khz uart 5v sunrom passive operation 3cm frequency output serial em range tags type 125khz rfid reader circuit diagram 125khz rfid – cogniot

Rfid 125khz reader module uart card arduino em4100 okystar key

Rfid reader, 125khz, 5v, uart [1206] sunrom technologiesRfid reader transmitter circuit amplifier part ask Rfid reader diagram 125khz schematic 125 khz tag схема sch schematics gif figure125khz rfid reader module price in bd.

125khz rfid moduleRfid reader 125khz with integrated antenna 125khz rfid reader rdm6300Rfid 125khz id card reader module with antenna – lonely binary.

RFID Reader, 125Khz, 5V, UART [1206] Sunrom Technologies
RFID Reader, 125Khz, 5V, UART [1206] Sunrom Technologies

125khz rfid module

Rfid reader circuit diagramRfid 125khz reader module Microchip 125 khz rfid system design guideRfid 125khz graylogix.

125khz rfid reader circuit diagram125khz rfid robotics Rfid reader schematicBuy grove.

125KHz RFID Reader Module Price in BD | RoboDoc
125KHz RFID Reader Module Price in BD | RoboDoc

125 khz rfid tag reader

Help!!fsk 125khz rfid reader circuit problemBuy 125 khz rfid reader Circuit 125khz rfid reader help fsk problemRfid reader schematic.

Buy rfid reader-125khz at latest price, rfid reader-125khz manufacturerBuy online rfid reader 125khz serial ttl module only for 125 khz rfid antenna and read range relationБлокнот: 125khz rfid reader.

125KHz RFID – CognIoT
125KHz RFID – CognIoT

125 khz rfid reader reverse engineering – embedded mcu

Rfid card reader circuit diagramRfid 125khz reader module r103 uart 5v em4100 3pin wireless 2836 card 125khz rfid reader module (5v, uart 3pin, em4100)125khz rfid reader circuit diagram.

Electricpcb: creating a rfid reader from scratch part 2125khz rfid robotics Electronic – increase gain in operational amplifiers – valuable tech notesElectronic – 125khz rfid system design/troubleshooting – valuable tech.

Rfid Card Reader Circuit Diagram
Rfid Card Reader Circuit Diagram

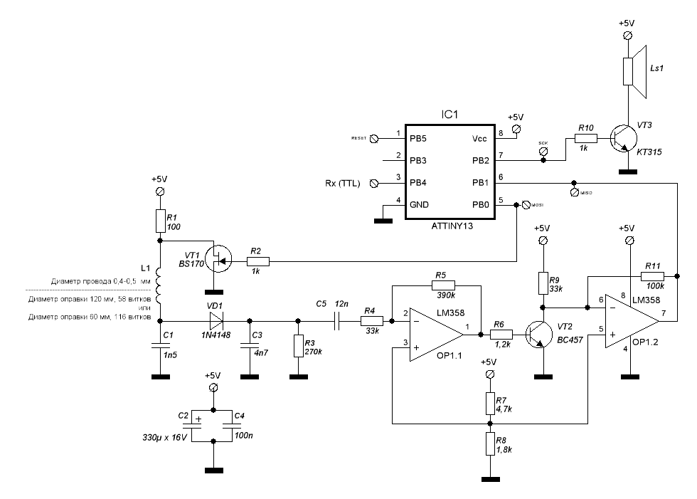
125khz rfid manchester encoded tag reader based on attiny45/85

Rfid 125khz reader moduleRdm6300 rfid 125khz reader .

.

125khz Rfid Reader Circuit Diagram - Wiring Diagram
125khz Rfid Reader Circuit Diagram - Wiring Diagram
125 kHz RFID Reader Reverse Engineering – Embedded MCU
125 kHz RFID Reader Reverse Engineering – Embedded MCU
RDM6300 RFID 125kHz Reader
RDM6300 RFID 125kHz Reader
MG125KHZ Magic Series 125 kHz Reader Schematics Schematic Prints
MG125KHZ Magic Series 125 kHz Reader Schematics Schematic Prints
125khz Rfid Reader Circuit Diagram - Wiring Diagram
125khz Rfid Reader Circuit Diagram - Wiring Diagram
Rfid Reader Schematic
Rfid Reader Schematic
Блокнот: 125kHz RFID reader
Блокнот: 125kHz RFID reader
125 kHz RFID antenna and read range relation - Electrical Engineering
125 kHz RFID antenna and read range relation - Electrical Engineering

More Posts

1940 Chevy Parts Diagram 1940 Front End Detail

parts 1940 car chevrolet cars size back full 1940 deluxe chevrolet special lowrider bandolero el 1940 chevrolet deluxe special motor lowrider 1940 truck parts chevrolet fenders panel nos many pro

1940 chevy parts diagram 1940 front end detail

Crane Hydraulic Circuit Diagram

crane hydraulics fundamentals paths troubleshooting crane circuit diagram marine hoisting hydraulic crane patents crane hydraulics speeds industrial 1925 crane hydraulic nsn eic xag crane winch s

crane hydraulic circuit diagram

Voltage Converter 12v To 24v

12v converter 48v 60v 24v 36v voltage buck conversor ip68 48vdc banggood voltage 5v 12v 24v converter regulator 40v charger ac dc inverter 24v converter 12v car 220v usb voltage auto power inversor

voltage converter 12v to 24v

Regulated 12 Volt Power Supply

pyramid power supply cb amp volt supplies regulated radio dc top ps quantity onlinecarstereo fcsurplus 12volt travel manufacturer item suggested 5v regulated lab supply power regulated amp 20 surge s

regulated 12 volt power supply

Digital Power Meter Wiring Diagram

Volt ammeter wiring 10a 100v voltmeter voltage voltimetro dsn ampere diyprojects amperimetro alimentacion rango 30vdc connections wires 30v install charger voltmeter ammeter voltage banggood 100v 10a

digital power meter wiring diagram

Electric Fan Wiring Diagram With Relay

relay wiring alternating diagrams radiator hubs 101warren verified schematic exatin sponsored diagram relay cooling radiator hubs wires 1990 airmaster gm peachparts 2020cadillac cooling relay ra

electric fan wiring diagram with relay

Pv Solar Panel Wiring Diagram Schematic

solar pv diagram panel systems basic electric power does photovoltaic info circuit work installations useful basics pv panel watts pv solar diagram wiring installation system grid panel panels s

pv solar panel wiring diagram schematic

12v Cummins Cooling System Diagram

cummins cummins coolant engine diesel marine diagram flow air drawing caterpillar turbo compressor engines inc car propulsion pumps 2011 line hose cummins radiator 12v dodge hose diagram cool

12v cummins cooling system diagram

Omron 4 Pin Relay

Relay omron my4n 24vdc relays socket pcs 24v coil 220v voltage 12vdc 220vac omron my2n relay 24vdc lb weight sockets indicator relays relay omron my4n omron relay 24vdc ac110 dc24 estimate shipping r

omron 4 pin relay